Предлагаю Вашему вниманию тему: “Изготовление регулятора температуры жала паяльника”.
Купил в 2019г. через интернет-магазин “АЛИ-ЭКСПЕСС” 20 Ваттный маленький паяльник и сразу убедился в его оригинальности. Вначале удивило жало паяльника, который представлял обычный 4мм в диаметре кусок железного гвоздя, короткий сетевой шнур с “не нашей” вилкой, повышенной температурой жала паяльника (плавит даже свинец, вольфрама на спираль пожалели?) отчего раскалялась пластмассовая ручка, не удержать.
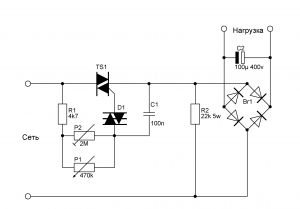
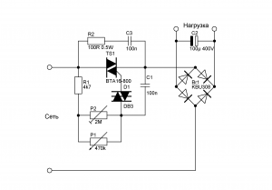
Пришлось заменить жало (кусок медной d= 4мм проволоки), изолировать тефлоновой полоской и установить дополнительное крепление на ручку, и изготовить тиристорный регулятор напряжения (температуры) жала паяльника. Схема давно известна, есть в интернете, там же описание работы и осциллограммы. Она была собрана на макетной плате для подгонки деталей, т.к. в интернете, в одинаковых схемах, номиналы деталей разные. Кроме того, схема симметрична, можно 220 В подавать слева, а паяльник подключить справа, у меня наоборот: 220 В подаётся справа, а паяльник подключён слева. Если движок R2 сдвинуть влево, тиристор включаться не будет, напряжение паяльник (~110 В) получает через диод D1, режим ”подогрев”. В правом положении движка R2 на паяльник подаётся полное напряжение сети (~220 В).
Вот схема:
О деталях. Перепробовал тиристоры: КУ101А, Б, Е, КУ103Б – все ведут себя одинаково. Диод Д1 КД105 или КД209 с любой буквой. Переменный резистор R2, в первом экземпляре – 150 КОм, на макете – 47 КОм (какие нашёл в загашнике), но лучше 100 – 120 КОм, с таким наибольшая плавность регулировки напряжения. Причём, похожие внешне, марки у них разные: СП3-9а, СП-04, СПО-05, и др, расстояние между выводами у всех разное, что отразится на рисунке печатной платы. Меньше 33 КОм не ставьте, будет греться, а больше 150 КОм – будет мёртвая (нерегулируемая) зона при повороте движка R2. Такие же большие разбросы в схемах у конденсатора С1: 4,7 -47 МкФ, (лучше 10 -20 МкФ) и резистора R1: 2 -30 КОм (2,7 КОм), произведение которых Т (тау, время,) отвечают за угол открытия тиристора: Т=RC. Для наглядности можно добавить, что я и сделал, цепочку Д2 (КД102, 105, 209), резистор R3, светодиод HL1. Светодиод плавно загорается или гаснет, в зависимости от поворота ручки резистора R3, а вся цепочка подключается со стороны паяльника к точкам А, В, и, по существу, указывает на угол включения тиристора. Светодиод импортный, диаметром 3 мм, а вот с резистором R3 произошла интересная история. На 220 Вольт, R3 примерно 100 Ком, ток – 2,5 мА, попробовал – слишком ярко, дошёл до… 6,6 МОм (2шт. последовательно по 3.3 МОм) – горит! Видимо, HL1 загорается от выбросов при включении VS1, или из-за крутых фронтов, т.к. при токе 0,00004 А, (40 микроампер), светодиод гореть не может!
Штеккерная коробка была взята от неисправного зарядного устройства китайского производства на корпусе которой выдавлен штамп «TOPSTAR». Через год, мне попала в руки точно такая же китайская коробка, но уже со штампом «AMT Style». Решил в ней изготовить такой же регулятор, но уже для паяльника мощностью 90Вт. Но вот вопрос, выдержат и не будут ли греться диод и тиристор? Чтобы проверить, спаял схему на макетной плате и нагрузил двумя лампами включенных параллельно, на 220 В и 60 Вт каждая. Подключил одну лампу – ничего не греется, две лампы – еле ощутимый нагрев тиристора при мощности 120 Вт и примерным током 0,5 А (по 0,25А на диод и тиристор). Какой раз убеждаюсь в отличных характеристиках советских тиристоров и диодов, имеющих очень малое внутреннее сопротивление в открытом состоянии и с большим запасом по напряжению и мощности!
Правильно спаянная схема в наладке не нуждается, кроме подбора R3 (от 100 КОм и выше), по желаемой яркости свечения светодиода. Так как места в коробке хватает, использовал резисторы МЛТ-0,5, R3 состоит из двух последовательно включённых резисторов.
А теперь об изготовлении.
Вначале сверлим отверстие d=6мм и устанавливаем в коробку переменный резистор, напротив сетевой вилки. Отрезаем кусочек стеклотекстолита размерами 52 : 17мм и подгоняем (напильником) чтобы вошёл в корпус. Берём кусочек миллиметровки (можно из тетради в клеточку) и в неё заворачиваем будущую плату, медью к бумаге. Рисуем карандашом дорожки, с учётом размеров используемых деталей. Накерним, например, заточенным гвоздём, шилом. Вынимаем из бумаги плату, сверлим, помеченные кернером, отверстия d=0,6 – 1,0 мм. Зачищаем плату мелкозернистой (нулевой) шкуркой, переносим рисунок с бумаги на плату вначале карандашом, а потом с помощью стеклянного рейсфедера (трубки) – цапонлак. Кладём, осторожно, рисунком вниз, в раствор хлорного железа так, чтобы плата плавала. Через время, 5 -30 мин, зависящее от качества раствора, можно, если плата тонкая, осветив плату сверху, увидеть протравленный рисунок дорожек. Цапонлак легко снимается, если на мокрую тряпочку (вату) капнуть ацетон. Снова зачищаем «нулёвкой», протираем (обязательно!) от пыли и наносим на дорожки кисточкой раствор канифоли в ацетоне (1:3) т.к. спирт, официально, для раствора, нигде не купить. Может, и к лучшему, ацетон быстро сохнет. Бутылочка с кисточкой – бывшая тара лака для ногтей. Рисунок на плате прост, его можно вырезать резаком. Сама плата фиксируется в корпусе за счёт припайки к выводам переменного резистора.
С уважением – А. Серов.
Серов Александр Фомич, 1948г.р., пенсионер, проживающий в г.Барановичи, Брестской обл., Беларусь, эл. почта: sealfom@inbox.ru
Становитесь автором сайта, публикуйте собственные статьи, описания самоделок с оплатой за текст. Подробнее здесь.









