Целый ряд интересных несложных конструкций связных любительских радиоприемников разработаны в прошлой (позапрошлой ?) исторической эпохе, соответственно, на старой элементной базе, обычно с применением высокоомных головных телефонов и часто с отрицательным питанием. Согласующий трансформатор или простые эмиттерные повторители вместо таких телефонов, при малых уровнях сигнала, дают заметные искажения типа «ступенька». Небольшой модуль – малошумящий низковольтный НЧ усилитель с глубокой ООС подключенный к такому радиоприемнику обеспечивает качественный громкоговорящий прием. Усилитель как и радиоприемная часть выполнен на старой элементной базе – германиевые транзисторы и диод, также питается отрицательным напряжением. Для удобства и общего ретро-стиля.
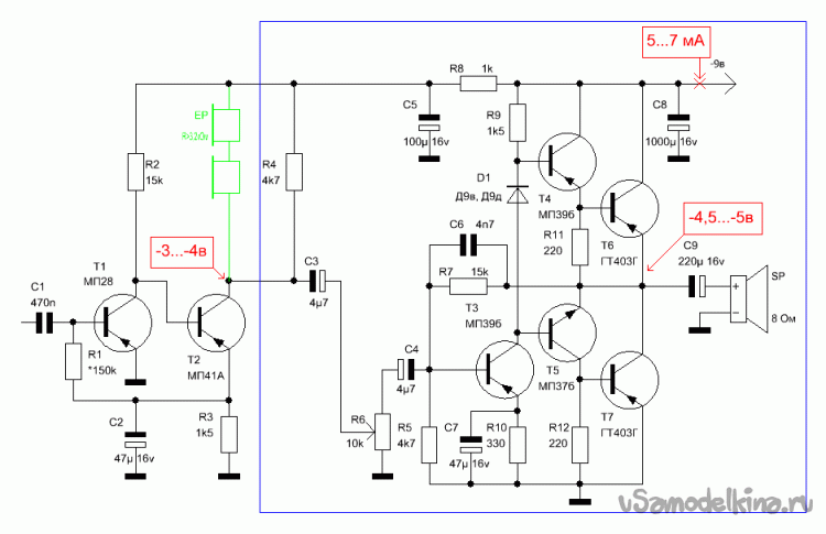
 Рис. 2. УНЧ для радиоприемника [1].
Схема усилителя – классика 60-70 г. Максимальная мощность – 0,5 Вт при Кг – до 2%. Полоса пропускания ограничена С6 на уровне 3,5 кГц. Уровень собственных шумов на выходе (при заземленном С1) около 1.2 мВ. Общий коэффициент усиления около 8000.
Детали.
Для усилителя годятся любые транзисторы соответствующей структуры и Н21э не менее 40. При этом Т4, Т5 и Т6, Т7 следует подобрать попарно с Н21э отличающимися не более чем на 10 %. Транзистор Т1 – малошумящий – П27А, П28, МП39Б. Т2, Т3, Т4 – МП13…16, МП39…42. Т5 – МП9…11, МП35…38. Подбором германиевого диода D1 настраиваем ток покоя усилителя 5…7 мА, либо, что проще – подбираем такой экземпляр D1, который даст в режиме прозвонки диодов мультиметром 310…320 мВ.
Что потребовалось для изготовления.
Набор инструментов, приборов и материалов для радиомонтажа, набор мелких слесарных инструментов, мелочи.
К делу.
 Фото 3. Первым долгом занялся подбором элементов и в первую очередь транзисторов. Разрыв свои закрома заодно и чуть более тонко рассортировал кое-какие элементы по баночкам и коробочкам с этикетками. Отобрал пригодные для схемы транзисторы и перемерял их волшебным китайским тестером. 
  Фото 4. Измеренный коэффициент передачи нацарапал крупной иглой на крышках транзисторов. По результатам соревнований отобрал лучшие и пары. 
Аналогично подобрал и оксидные емкости, причем, в НЧ устройство допускал их не столь придирчиво как например, в импульсные БП. Резисторы и мелкие конденсаторы применил SMD в относительно крупных корпусах 1206. Все номиналы стандартные и ходовые, номенклатура невеликая, что облегчает дело.
 Фото 5. Вооружившись штангенциркулем и простенькой специализированной САПР-программой спроектировал печатную платку, причем, принял меры для более-менее удобного ее выполнения вручную, без применения фоторезистов и печати шаблонов. 
Собрал плату – нафаршировал ее отобранными элементами.
   Фото 6. Многие примененные элементы выпаяны со старых плат, их коротенькие выводы пришлось наращивать – выровнял их пинцетом, зачистил, залудил, укоротил. Зачищенный от лаковой изоляции старый обмоточный медный провод подходящего диаметра залудил, выгнул на конце петельку и припаял к выводу транзистора с применением штатива «третья рука». Маломощным низковольтным паяльником и не перегревая. Дальше действовал как обычно. Ряд старых оксидных емкостей доработал аналогично.
  Фото 7. SMD элементы впаивал в разрывы дорожек выполненные еще на этапе ретуши рисунка. Работал самодельной паяльной станцией с маломощным низковольтным паяльником. Собранную платку со стороны паек промыл ацетоном со старой зубной щеткой, удаляя остатки липкого флюса. Работал на улице и в защитных очках – мелкие брызги растворителя разбрасываются щетинками далеко. 
  Фото 8. Нагрузил усилитель, запитал его от маломощного лабораторного БП. Проверил режимы выходного каскада – за счет глубокой обратной связи они устанавливаются автоматически, настроил режим предварительных каскадов – подобрал R1, R3 – вместо резисторов постоянных, впаял переменные номиналом, раза в два крупнее, и установил ими режим, выпаял, измерил, подобрал близкий постоянный резистор, впаял, проверил. При работе, к принципиальной схеме, удобно иметь пару крупных цветных эскизов платы с пояснениями – со стороны дорожек и со стороны установки элементов. 
     Фото 9. Проверил усилитель мощности в работе подавая на него музыкальный сигнал с МР3 проигрывателя. 
  Фото 10. Пробное радиоприемное применение усилителя с простым КВ детектором. При этом, вместо высокоомных наушников или согласующего трансформатора, нагрузкой служит резистор в несколько сотен кОм и сигнал снимается с него. Емкостью приемного контура служит емкость антенны относительно земли. Испытания показали громкий уверенный прием и даже необходимость в регуляторе громкости, сразу же обнаружилась низкая избирательность и необходимость более точной настройки – громко слышно сразу несколько мощных станций. Усилитель, в данном применении, работает много лучше компьютерных активных АС. 
Литература.
Беленецкий С. Громкоговорящий приемник прямого преобразования на германиевых транзисторах.
Babay Mazay, май, 2023 г.



                    
                    