Приветствую Вас уважаемые самоделкины!
Опять я возвращаюсь к максимальному выжиманию ресурса люминесцентных ламп. Много публикаций есть на просторах интернета по этому поводу. В основном все предлагают схожую схему, где используется принцип умножения постоянного напряжения. Например такая схема:

Сам собирал такую для работы в качестве ночника. Подбирал ёмкость конденсаторов такой, что бы лампа светилась очень слабо и положил её на шкаф. Для 20 летней давности ночник получился просто офигительный!
Только есть один нюанс, нужно постоянно переворачивать лампу в светильнике. Это из-за постоянного напряжения, которым питается лампа в этой схеме. Но в моём случае мой ночник проработал 5 лет, это с учётом того что светился тускло.
Но сейчас не об этой схеме, а о продлении ресурса люминесцентных ламп питающихся от ЭПРА. А ЭПРА как известно питают лампы правильно - переменным током. Что из этого получилось можете посмотреть на видео.
Я не утверждаю что это единственно верное и правильное решение по продлению ресурса люминесцентных ламп, это просто мой возможный вариант по выжиманию максимально-возможного ресурса этих ламп...
Не забывайте, что все элементы этой схемы не имеют гальванической развязки от сети 220 В! Соблюдайте элементарные меры безопасности при настройке, проверке и подключении этой схемы! Иначе возможно получить электротравму!!!
Эта история началась в 2016 году, когда руководители придумали для экономии электроэнергии подключать люминесцентные светильники от датчиков движения. Зачем освещать коридор, если по нему ни кто не идёт? И как результат срок работы ламп снизился до 1-1,5 месяцев. Эпра применяемые в светильниках обеспечивали холодный старт, что пагубно влияет на нити ламп. Но для 10 раз включения за сутки это не сильно сказывается на ресурсе. А вот когда люди ходят с интервалом 5-10 минут постоянно мимо датчика движения, то лампе настаёт кирдык уже через 1 месяц.
И начались танцы с паяльником в аромате канифоли вокруг этой проблемы...
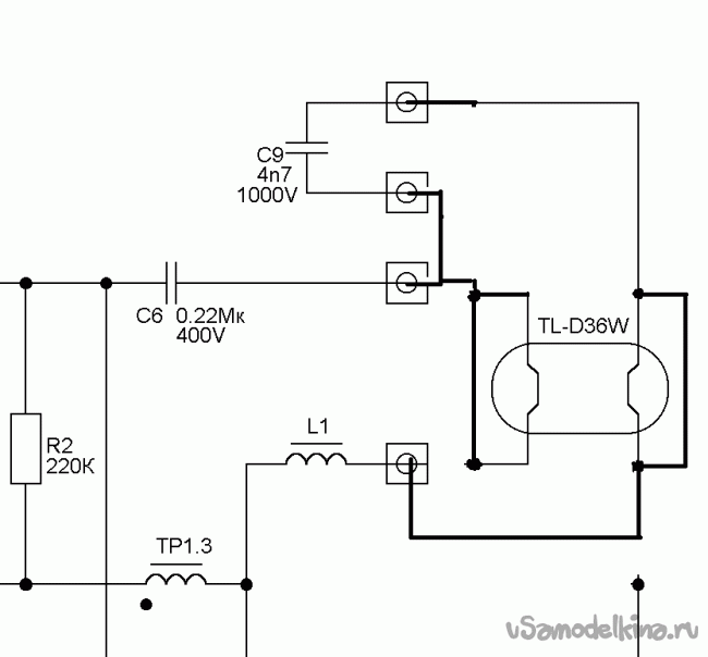
Принцип работы обычной ЭПРА примерно такой:
Начальный высоковольтный импульс для поджига газа в лампе обеспечивает последовательный колебательный контур состоящий из дросселя L1, исправных нитей люминесцентной лампы, конденсаторов С6 и С9. По достижению резонанса напряжение на высоковольтном конденсаторе С9 становится высоким (порядка 400 и более Вольт, это зависит от состояния газа в лампе и его способности ионизироваться), газ в лампе зажигается и своим более низким сопротивлением шунтирует конденсатор С9. Контур выходит из резонанса и на его выходе поддерживается достаточно низкое напряжение для устойчивого горения лампы.
Вот я и подумал, что если конденсатор С9 сразу подключить к колебательному контуру а уже параллельно ему подключать лампу?
Включаю и о чудо, всё работает.... Но ровно до того момента, пока во включенном состоянии я не вывернул лампу, имитируя наглую замену лампы под напряжением... Ну многие так делают, хотя по технике безопасности обязательно нужно выключить выключатель! Или я ошибаюсь?
Так вот, как только я вывернул лампу то тут же раздался хлопок и появился сизый дымок, который унёс в мир иной силовые транзисторы, низкоОмные резисторы в их обвязке, парочку диодов в диодном мосте по питанию, пару дорожек и конечно же предохранитель!
А всё потому, при таком включении конденсатора С9 при выкручивании лампы во время работы, автогенератор уходит в такой дикий резонанс, что от перегрузки пукают выше указанные элементы... Печаль...
После определённого количества времени в обнимку с паяльником я пришёл к выводу, что из имеющихся у нас ЭПРА для минимальной переделки идеально подходят ЭПРА FINTAR 236.
Как показала практика эти ЭПРА достаточно надёжные, их габаритная мощность вполне соответствует заявленной. Плата и дросселя не перегреваются! Как по мне, то это хорошие и надёжные изделия!!!!

Схему нашёл достаточно похожую на имеющиеся у нас ФИНТАРЫ
Чем хороши эти схемы? тем, что у них уже присутствует защита от перегрузки и выхода на резонанс!
Но есть и недостаток!
Он заключается в том, что с одной лампой эти ЭПРА не будут работать вообще, сразу уйдут в защиту! Только с двумя лампами работают, это нужно учитывать при модернизации и не забывать об этом!
Для того что бы лампы зажигались с обоими сгоревшими нитями нужно сделать следующее, изменения показаны на схеме.
И о чудо, сей девайс прекрасно зажигает лампы, в которых ещё остался хоть-какой то ресурс... А при попытке вытянуть лампу во включенном состоянии мгновенно отрабатывает защита, спасая ЭПРА от перегрузки!
Только вот образовалась небольшая проблемка, защита упорно держит ЭПРА в выключенном состоянии пока не разрядятся фильтрующие электролитические конденсаторы в блоке питания этого ЭПРА.
Я поступил максимально просто, припаял разрядные резисторы 120 кОм типоразмера 1206 параллельно этим конденсаторам.

А всё вместе выглядит так.
После всех этих извращений люминесцентные лампы с датчиком включения работают от 6 до 9 месяцев, что в среднем в 5 раз дольше чем обычно.
На данный момент по прошествии 6 лет, уже заменили люминесцентные лампы на светодиодные при работе с датчиками движения.
Но если лампы будут работать в помещении с обычным режимом, то срок их службы значительно увеличивается..
Но меня сильно интересовало, а можно ли заставить не сгорать и дешёвую ЭПРА, на примере которой я пробовал зажигать сгоревшие лампы?
И танцы с паяльником в аромате канифоли продолжились, только уже вокруг дешёвенькой ЭПРА... Например такой.
Схема примерно такая.
Пришлось приколхозить к ней схему защиты от резонанса склеенную из двух схем от разных ЭПРА.

Но скажу честно, именно для дешёвых ЭПРА такой вариант не подходит. Всё дело в том, что подобные дешёвые ЭПРА работают в очень тяжёлых тепловых режимах, проще говоря дико перегреваются! Да так, что текстолит темнеет и подложка транзисторов синеет и обмотки дросселей обгорают!
И я отказался от этой затеи.... Делал надёжно показавший себя вариант с ЭПРА FINTAR 236!!! У меня например дома в сарайчике уже с 2018 года такая модернизация с 4 светильниками работает вообще без проблем.. Но в перспективе планирую переходить на светодиоды. Зимой лампы разгораются долго.
Если кому-то захочется подобных извращений с дешёвыми ЭПРА, то пожалуйста... Пользуйтесь этой схемой на здоровье!















