Изготовление мощного усилителя звука - эта тема, скорее всего, для специализированных сайтов, но, думаю, и здесь будет интересна, ведь статью «Усилитель мощности для ЭМИ» известного на сайте автора RAZRABOTCHIK ( ссылка) прокомментировали аж 107 раз. Я же расскажу об изготовлении усилителя с использованием блоков и узлов от серийного усилителя. Подчеркиваю, это не ремонт, не модернизация, это создание совершенно другого усилителя, причем с достаточно простой схемотехникой – без двойных диффкаскадов, токовых зеркал и т.п. А то, что использованы некоторые готовые узлы и блоки (корпус, блок питания) – ну, допустим, они выписаны из Китая, это что-то изменит?
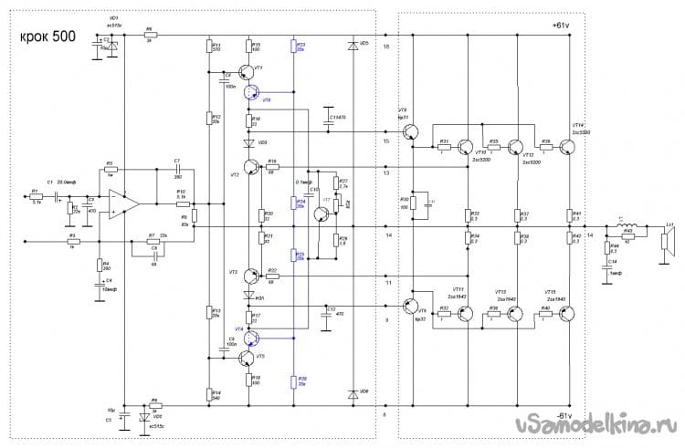
За основу нашего усилителя взят вот такой «набор кубиков» от серийного усилителя REC PAA-600S, вот это он и его родная схема (только собственно усилитель, без БП и остального).
Этот усилитель отличался крайне низкой надежностью (возможно, что только этот экземпляр). Сколько раз его ремонтировали, неизвестно, но, когда его принесли ко мне в четвертый раз, я отказался ремонтировать и заявил о необходимости модернизации. Во всяком случае, его близкие родственники «Крок СSA-500x» (а также -800х) вполне успешно подвергались доработке.
Здесь «двухэтажная» схема на сравнительно низковольтных транзисторах КТ818 – КТ819 переделывалась на обычную на более-менее современных достаточно высоковольтных мощных транзисторах, после чего усилитель нормально работал.
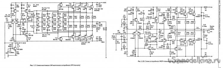
Однако в это время у заказчиков-музыкантов (далее – ребята) возник какой-то внутренний конфликт, что выразилось в отказе авансировать проект. И это затянулось надолго. А сейчас, внезапно, у них возникла потребность в этом усилителе, и меня, что называется, «взяли за горло». Простой ремонт с модернизацией мне показался неинтересным, замахнулся на полную переделку схемы оконечного усилителя. Вот пример - пара схем усилителей этого класса.
Но захотелось применить такую схемотехнику, где выходные транзисторы использованы в схеме с ОЭ.
Почему? Плюс этой схемы – коллекторы выходных транзисторов обоих плеч, они же «ВЫХОД», электрически объединены и могут «сидеть» на одном радиаторе без изоляции.
Дальше – больше. Вспомнилась схема одного из старых знакомых, настоящего американца PEAVEY PV8.5C1, по datasheet - два канала по 550 Вт на 2 Ом, или два по 425 Вт на 4 Ом. Качество исходного изображения схемы отвратительное, поэтому привожу только часть схемы из одного канала.
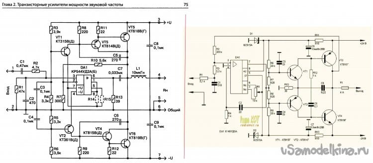
То, из-за чего мне понравилась эта схема, выделено красным кружком. Здесь то место, с которого обычно идет выход на акустику, посажено на землю, точнее – на корпус. Как такое возможно? Рассмотрим две функциональные схемы.
Вот это, вверху - функциональная схема типового усилителя с двухполярным питанием. Все как обычно – усилитель с ООС, нагрузка - акустическая система, блок питания.
А вот функциональная схема этого Пивея - PEAVEY PV8.5C1. «Всё смешалось в доме Облонских... ©». Тем не менее это очень неплохой серийный усилитель.
И потихоньку от функциональной схемы переходим к принципиальной. Выходной каскад построим по такой схеме.
Коэффициент усиления по напряжению у этой схемы определяется соотношением резисторов в делителе R5/R4. При Ку=10 и выходном напряжении 40 В действ., т.е. при отдаваемых 400 Вт на 4 Ом, выходное напряжение предоконечного каскада или входное для этого каскада нужно всего 4 В. Такую амплитуду без проблем выдаст практически любой операционник в нормальном режиме, и вовсе не обязательно, как в упомянутой статье сделал RAZRABOTCHIK, задирать его питание выше всех разумных пределов. Применяем режим АВ с термостабилизацией тока покоя. Набросаем упрощенную схему всего усилителя.
В оконечном усилителе использована схема Шиклаи, однако выходные транзисторы включены по схеме Дарлингтона. Один из мощных транзисторов раскачивает остальные в этом плече (здесь VT3 → VT5, VT6, VT9, VT11 и т.д.).
Забыл упомянуть – от стерео- и мостового режимов отказываемся, ребят устраивает моно, но с хорошим запасом прочности. Ставим мощные комплементарные транзисторы КТ864 и КТ865 в параллель на все посадочные места на радиаторе, рассчитанные на корпус ТО-3, благо что изоляция не нужна. Получаем огромный запас надежности по току и по рассеиваемой мощности.
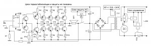
Вот эти схемы подробно рассматривать нет смысла – это схема (аналог) блока задержки включения и защиты АС.
Это схема (похожая) двухрежимного управления вентилятором охлаждения.
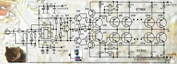
А теперь – подробная схема оконечника и перечень элементов.
Перечень элементов
Конденсаторы
C1 =2,2 мкФ
C2 = 470 p
C3 = 220,0*25V
C4, С5 = 47,0*25V
C6 = 12p
C7, С8 = 100n
C9 = 2n
C10, С11 = 6n8
C12 = 68p
C13, С14 = 100p
Микросхемы
DA1 = TL071
Резисторы
R1, R13 = 1k
R2 = 1k2
R3, R4 = 47k
R5 = 2k2
R6, R8 = k13, 2 Вт
R7, R9 = 3k3
R10, R11, R23 = k51
R12 = 1k5
R14, R15 = 30R
R16 = 56R, 1 Вт
R17, R19 = 51R
R18 = 180R
R20, R23 = k51, 2 Вт
R21, R22 = 4R7
R24, R26, R27, R28= 39R
R25, R29 = 68R
R30...R44 = 0,22R проволочные
Диоды
VD1, VD2 = 2С512А
VD3, VD4 = 1N4148(аналог)
Транзисторы
VT1 = BC182 (KT3102)
VT2 = BD139 (KT815 и т.п.)
VT3 = BD140 (KT814 и т.п.)
VT4 = BC557 (КТ3107 и т.п.)
VT5 = BC547 (КТ3102 и т.п.)
VT6, VT8, VT10, VT12, VT14, VT16, VT18, VT20 = KT864A
VT7, VT9, VT11, VT13, VT15, VT17, VT19, VT21 = KT865A
Схема регулировки тока покоя и его термостабилизации собрана по типовой схеме на VТ1. Следует отметить, что даже при сравнительно небольших токах покоя через каждый транзистор суммарный ток получился солидный, около одного ампера. Защита по току – на транзисторах VТ4 и VТ5, сигнал для ее срабатывания снимается с эмиттерных резисторов некоторых выходных транзисторов. Узлы регулировки, коммутации и индикации, а также БП взяты готовыми из исходного усилителя и поэтому не рассматриваются.
Применено большое количество включенных параллельно мощных транзисторов, естественно, потребовался подбор их по параметрам, в частности – по коэффициенту усиления. Схема, с помощью которой ездили подбирать схожие транзисторы, довольно проста.
Напряжение питания и ток через транзистор в этой схемке (около 70 В и 100 мА) выбраны близкими к будущему реальному режиму работы транзисторов. Падение напряжения на резисторе R3 С5-16В-5Вт-1 Ом±2% в мВ численно равно протекающему через него току в мА. Нагрев транзистора при этом солидный, поэтому измерения проводились максимально быстро. Итак, есть полтора комплекта выходных транзисторов (с запасом!).
Сборка усилителя.
Вот, собственно, наш «набор кубиков».
Так как значительная часть узлов исходного усилителя используется в первоначальном виде, то разбирать его плату нет смысла, тем более что используемые в цепях эмиттеров выходных транзисторов мощные проволочные резисторы 0,22 Ом оказались приклепанными к плате.
Поэтому собственно предоконечник будет собран на отдельной плате и проводами соединен с остальными узлами.
Подбираем комплектующие и детали.
Некоторые характеристики примененных железяк.
Ответственная операция – установка выходных транзисторов на радиатор – значительно упрощена из-за отсутствия изоляции между транзисторами и радиатором, он же корпус усилителя. Не забываем про пасту КПТ-8.
Получилось вот как.
Начинаем сборку платы усилителя.
Смонтировали все детали, вот как это выглядит (внизу).
Осталась ерунда – собрать все вместе, да так, чтобы оно еще и работало.
После сборки.
На виде сзади (верхний правый рисунок) видны входные и выходные гнезда, ползунковые регуляторы уровня (задействован только один).
Светодиодная индикация на передней панели. Выключатель сети посередине.
Для прогонки используем вот такой эквивалент нагрузки, сопротивление резисторов в сумме равно 4 Ом, в банке вода. Электронный эквивалент не подходит.
Это прогонка на эквиваленте нагрузки. Убираем «ступеньку» путем настройки пока покоя. Общее потребление даже в покое довольно большое, ведь задан режим АВ, без вентилятора нагрев немалый. Надеюсь, что при полной нагрузке интенсивности охлаждения хватит. Индикатор «Пик» настраиваем на 42В действ. при 400 Гц, что соответствует примерно 440 Вт отдаваемой мощности при чистенькой синусоиде, причем есть хороший запас. Но заказанные 400 Вт получены, лезть выше не вижу смысла: если что, выгоревшие транзисторы - за свой счет. Что показалось интересным при прогонке – от синусоиды вода в эквиваленте нагрузки закипает быстрее, чем от реального звукового сигнала, т.е. музыки. Наверное, стоило бы попробовать не рок, а классику ставить…
А вот и приехали за ним, пришла пора отправляться ему на свое рабочее место…
Прошло некоторое время. Захожу к ребятам узнать про судьбу аппарата. Приветливая официантка приносит «малый джентльменский набор», от оплаты отказывается. Наш аппарат вытеснил из инструментальной стойки Бэринджер с его импульсным блоком питания, тот, благодаря своему малому весу, ушел в разряд аппаратуры для выездных мероприятий. Акустику, после того, как выгорела одна пищалка, они слегка доработали, подобрали номиналы в фильтрах. Все довольны. Все, комментируйте!

































