Недавно, пытаясь найти описание устройства, произведенного одним из наших творцов радиотехники (о нем в конце), наткнулись на интересную схему усилителя, аналог которого мы и попытались изготовить. Схема с англоязычного сайта, обитают там нормальные аудиофилы.
Вот скрины их сайта, статьи об усилителе и фото работ.
Название статьи: « L’Amp: A Simple SIT Amp: Part 1», в переводе от Google-переводчика - «L'Amp: простой усилитель для сидения: часть 1».
Автор статьи - Michael Rothacher, United States. Перевода не будет, будет краткое изложение, для желающих есть ссылка на оригинал. Автор описывает, как ему попались описание и параметры редкого транзистора 2SK82.
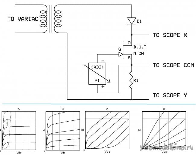
Он загорелся желанием изготовить на его основе усилитель, супер простой и супер же качественный. Что ж, понять его можно. После долгой преамбулы он начал описание работы с того, что «я построил устройство, показанное на рисунке 1. ©» и снял характеристики транзистора. Скучную информацию для спецов пропустим, вот здесь без подробностей схема и характеристики.
Далее автор моделирует рабочую схему, при этом в качестве стоковой нагрузки транзистора использует лампы накаливания в режиме, близком к режиму бареттера, т.е. генератора тока, пробует разные режимы и останавливается на таком: «2SK82 рассчитан на 95 Вт, и в идеале мы могли бы захотеть увидеть запас прочности 4: 1, чтобы гарантировать, что наши детали прослужат долго… увеличим мощность до 45 Вт или около того… для каждого значения Vgs нарисуем точку, в которой рассеиваемая мощность равна 45 Вт, и соединим их кривой, как на рисунке…©» И т.д. Результаты на графиках.
Теоретические изыскания он заканчивает фразой: «Однако я хотел бы отметить, что поиск золотого пятна на бумаге действительно полезен только в качестве приблизительной отправной точки. В реальной жизни… они редко похожи друг на друга, и если вы когда-либо…, вы уже понимаете, что это правда.»
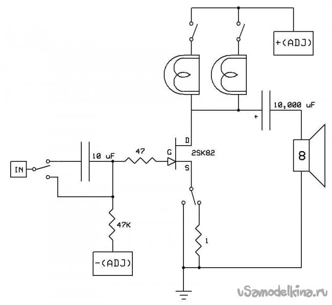
Далее автор статьи советует: «отступите на ближайшую вершину горы, медитируйте на них (работы его любимого автора), пока не достигнете просветления, затем вернитесь к своему рабочему столу и используйте настоящие детали с настоящим электричеством ©». Вот схема первого макета его усилителя.
Почему-то автор назвал ее «моя тестовая установка «брось науку в стену и посмотри, что прилипнет». ©». В процессе работы схема слегка меняется, см. следующий рисунок. «…Входное сопротивление равно значению R1, а выходное сопротивление примерно равно общему сопротивлению лампочек. Я использовал две лампочки мощностью 300 Вт (американские бытовые сети 120 В 60 Гц), параллельное сопротивление которых находится в диапазоне 11-13 Ом…©»
Далее он пишет о нелинейных искажениях и их измерении: «Я использую (ИНИ) HP8903, который нетрудно достать, и его показатели ниже 0,003%. Вот некоторые из моих выводов: ©»
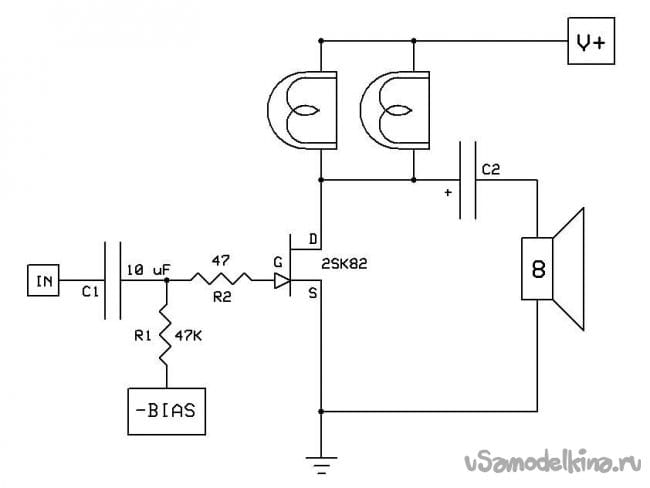
И немного выдержек из дальнейшего текста: «я попробовал одну, две и три лампочки, и результаты были не очень интересными… эту область можно было бы использовать с другой нагрузкой… Коэффициент усиления этой схемы - это эффективная нагрузка, деленная на обратную крутизну полевого транзистора. Возвращаясь к нашей характеристической кривой, мы видим, что крутизна в рабочей области составляет около 0,4 А на входное напряжение, или 0,4 Сименса. Эффективная нагрузка - это сопротивление нашей лампочки, подключенной параллельно нашему динамику на 8 Ом, или около 5 Ом. Это не так много усиления, но характеристики искажения выглядят довольно неплохо… (Схема на) рисунок 11 не требует какой-либо регулировки или отдельного источника смещения, и он поможет вам довольно близко. ©» Итак, конечная схема.
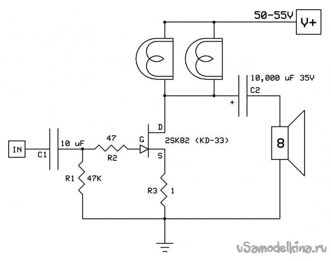
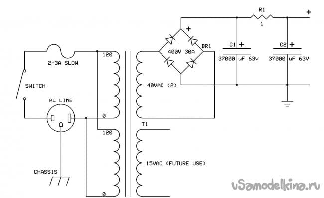
Вклинюсь в текст статьи и приведу полную схему такого-же усилителя, с блоком питания, из более поздней публикации. Единственное, здесь вместо ламп использована катушка индуктивности, очередной эксперимент.

Далее. На основе той схемы «я собрал пару прототипов из фанеры. Затем я потащил прототипы, три регулируемых источника питания, связку зажимов и свой ноутбук на два полета наверх в свою комнату для прослушивания, чтобы посмотреть, нравится ли музыка. ©». Вот эти прототипы.
А это конечный вариант конструкции со своим собственным блоком питания и индикатором уровня сигнала.
Далее «схема блока питания для одного канала, и здесь нет ничего необычного. Я использовал трансформаторы на 400 ВА от Antek, у которых есть две вторичные обмотки на 40 В, которые подключены параллельно. Anteks также имеет две вторичные цепи на 15 В, что удобно для добавления небольшого регулируемого источника питания…©».
Тут все ясно. А вот индикаторы уровня сигнала у нас и в Америке разные. Это их вариант.
Далее автор статьи пишет: «Этот маленький усилитель измеряет неплохие характеристики, особенно если учесть его в своем классе. ©» и приводит результаты измерений. Согласен, конечно, класс А, да еще на полевике с генератором тока в нагрузке – это и у нас совсем неплохо.
Последнее от автора статьи: «я согласен с мнением, что это бизнес в сфере развлечений, и считаю, что ваше аудиооборудование должно вас радовать. Если вам нравится носить действительно неудобную обувь, потому что она хорошо выглядит, я уважаю это, но я больше люблю теннисную обувь. ©» Если по-нашему, без толерантности – я делаю так, потому что мне так нравится…
…А теперь вернемся на родную землю. Небольшая группа любителей хорошего звука (аудиофилов, «золотоухих» и т.п., далее – ребята), несмотря на полное отсутствие указанного супердефицитного транзистора, используя метод кнута и пряника принудили меня собрать «что-то такое-же» из подручных и подножных средств. Начнем со схемы, а корпусные и слесарные работы взвалим на заказчика…
Из транзисторов, которым для управления протекающим током требуется запирающее отрицательное напряжение, как у 2SK82, у нас имеется только мелочь типа КП303 и т.п. Мощным же транзисторам типа IRF и т.п. требуется положительное отпирающее напряжение, поэтому структура схемы отличается. В оригинальной схеме резистор R3 служит для создания запирающего напряжения на затворе, в нашем варианте он не нужен, поэтому его аналог R5 для увеличения Ку можно значительно уменьшить. Положительное смещение создается с помощью стабилизатора 7812 и подстроечного резистора.
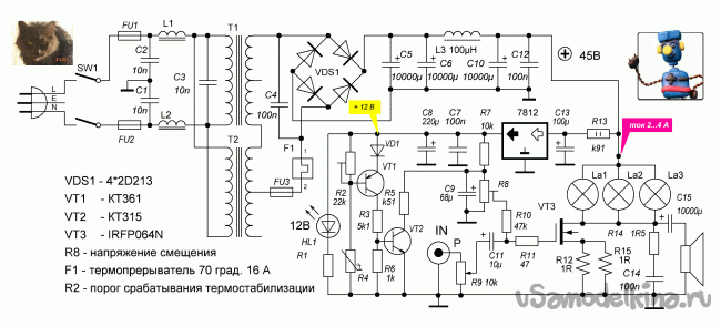
Как пример, внизу фрагмент схемы другого гибридного усилителя. Здесь напряжение питания +12 В стабилизировано.

Режим класса А, примененный в нашем усилителе, характерен высоким тепловыделением на активном элементе, поэтому на транзисторе не экономим и ставим IRFP064N с параметрами:
- максимальное допустимое напряжение между стоком и истоком — 55 В;
-отпирающее напряжение между затвором и истоком (VGS) — ±20 В;
-максимальный постоянный ток стока при температуре +25 ОС (ID) – 110 А;
-максимальный постоянный ток стока при температуре +100 ОС (ID) – 80 А;
-максимальная рассеиваемая мощность (PD) — 200 Вт;
-диапазон рабочих температур (TJ) от — 55 до +175 °C.
Слабое место здесь - максимальное допустимое напряжение между стоком и истоком, всего 55 В, поэтому ограничим напряжение питания до 45…50 В. Рисуем полную схему.
И приступаем к «железу». Начинаем с блока питания, с мостика. Используем достаточно высокочастотные диоды 2Д213Б с параметрами 100 В, 10 А, 100 кГц.
Переходная плата, слюда для изоляции от радиатора, паста КПТ-8 - ничего особенного. Работа пошла.
Между тем прибыли трансформаторы, тороидальные. Не от дядюшки Ляо, из старых советских запасов. На общей с ними шпильке закрепили и сетевой фильтр.
Ставим конденсаторы на мостик. Транзистор и терморезистор через слюду, стабилизатор 7812 и термопредохранитель прямо на радиатор.
Как-то постепенно установились все компоненты.
И вот что же мы нагородили. Все внешние соединения через клеммник, кроме входного сигнала.
Это собственно усилитель. Соберем в кучу и все остальное.
1 – усилитель;
2 – трансформаторы с сетевым фильтром;
3 – конденсаторы питания с индуктивным фильтром;
4 – сетевой шнур, выключатель, предохранители, фильтр;
5 – выходные конденсаторы;
6 – подкова;
7 – патроны для ламп нагрузки;
8 – регулятор входного сигнала;
9 – входное гнездо с предусилителем.
Немного подробнее о каждом элементе.
Схема платы стабилизатора +12 В и термостабилизации.

Стабилизатор +12 В особенностей не имеет. Работа платы термостабилизации заключается в следующем: при прогреве до определенного подстроечником порога открывающийся транзистор VТ2 шунтирует С9 и уменьшает напряжение смещения полевика, ток через него и, соответственно, тепловыделение уменьшаются.
Трансформаторы тороидальные, мощность не указана, 2×14 В с отводами, 6 А. Немного неудобно, будут использованы не все обмотки, один трансформатор будет недогружен.
Конденсаторы питания – 3 шт. 10000 мкФ×63 В, индуктивность – из фильтра от автомагнитолы. Переходные конденсаторы – 2 шт. 4700 мкФ×50 В. Гнездо под джек 6,3 мм. Резистор СП-3-30С, сдвоенный, использована одна секция, тонкомпенсация будет установлена (или нет) после испытаний. Патроны Е27, карболит.
Далее – окончательная сборка и прогонка.
Испытываем с разными лампами на эквиваленте нагрузки.
Подключение на настоящую нагрузку.
Конечно, для бытовой техники с ее уровнями межблочных сигналов порядка 250 мВ эта схема «туповата», но сигнала стандартного уровня 0,775 В, а тем более профессионального 1,55 В вполне должно хватит. Также не проблема добавить предварительный усилитель, тем более что здесь он уже есть, смонтирован на входном гнезде. Но мы его обошли, т.к. этот усилитель предназначен для работы с ламповыми предварительными усилителями, у которых выходной сигнал достаточно велик.
И напоследок. Мне приходилось иметь дело с разными усилителями, не профессионально, но достаточно много. Этот при прослушивании никаких особых эмоций не вызвал, звук как звук, на осциллографе синусоида как синусоида. Выходная мощность зависит от примененных ламп, S-30 явно на полную не раскачивает, на слух ватт 10…12, вряд ли больше.
Послушал его, пока не надоело (жене, не мне), и отдал ребятам. (Напоминаю, корпусные и слесарные работы – за ними.) Где-то там у себя в своем громадном подвале они поклоняются «новому божеству», подключая к нему винил и разную акустику, от простеньких 4А-32 до навороченных JBL. Похоже, будет заказ на серию. Примерная компоновка в будущем корпусе. Патроны будут прямые.
…Прошла неделя, наступила череда праздников, обещанных ребятами снимков изделия в корпусе пока нет. Когда появятся, добавлю. И еще, немного юмора, с чего все это началось. Со статьи, которая называется так: «Ламповый супермегастереоусилитель, собранный по схеме Коли Тесло, способен раскачать не только S400, но и публику …!!!©» на сайте Оnliner.by, https://baraholka.onliner.by/viewtopic.php?t=1521561&start=0.
И еще на других сайтах описание, надо же, какой популярный аппарат:
https://trinixy.ru/49964-samodelnyj-lampovyj-stereousilitel-7-foto.html
https://prikol.i.ua/view/544648/
https://fishki.net/31738-lampovyj-stereousilitel-svoimi-rukami-7-foto.html
Посмеялись с ребятами, а потом в комментах попалась ссылка на упомянутый в начале статьи сайт Diyaudio.com и описанный там «гибридный» усилитель…
https://www.diyaudio.com/forums/diyaudio-com-articles/200460-amp-simple-sit-amp-1-a.html
А вот теперь все, комментируйте!
Становитесь автором сайта, публикуйте собственные статьи, описания самоделок с оплатой за текст. Подробнее здесь.





































